加拿大终止境内申请工签的临时政策终止,旅转工还行么?
2024年8月28日,加拿大移民部IRCC官网公告,终止疫情期间关于游客可以在加拿大境内申请工签的临时政策终止。移民局官网更新,游客不再可以边境换签。
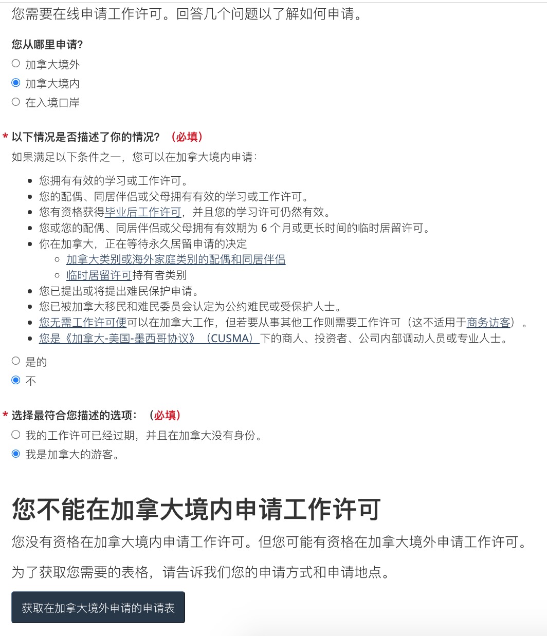
新闻原文
2024年8月28日,加拿大移民部IRCC官网公布,原定于2025年2月终止的疫情期间加拿大访客可以旅转工申请加拿大工签的政策,8月28日即日终止。根据8月28日的公告,IRCC移民局终止疫情期间允许访问签证持有人在加拿大境内申请工签的临时政策,立刻生效。
被停止的原政策
允许访客在加拿大境内申请工签的临时措施是在2020年8月,专门针对疫情期间因为旅行限制无法离开加拿大的游客实施的。在这一临时签证之下,游客可以不离开加拿大,直接在加拿大境内申请工作签证。而且,临时政策也允许过去12个月内持有工作签证但是不得不将自己在加拿大的身份改为“访客”的外国人,在等待新的工签审核期之内,在加拿大合法工作。原定这个临时政策将于2025年2月28日到期。


是否影响旅转工
申请工签的之前的几种方式:
第一种:在加拿大境外网申工签
第二种:在加拿大境内网申工签
第三种:去边境申请工签
旅转工结论:
1、这次政策停止的是第二种
2、加拿大移民局官网也更新了,明确显示,游客不再可以边境换领工签,也就是停止了第三种,但是有争议。
3、境内旅转工所期待的快速审核、降低审核标准、无需提交英文成绩等好处,按照移民局官网的显示,确实是没有了
边境旅转工的争议点
1、在临时政策允许游客在加拿大境内申请工签之前,就有很多人到边境换领各种工签,包括LMIA工签和省提名工签,疫情前后都有边境换领成功的例子。所以临时政策的终结,在原有的框架基础上,并不会影响边境换工签的申请。
2、这几天边境还可以预约申请工签,也就是边境仍然可以持有旅游签去申请工签,也就是旅转工,边境换签除了是移民局的工作,也是CBSA争取来的工作。目前CBSA边境事务处还未有就这个问题更新网页。就看最近CBSA会不会按移民局官网的要求执行了,估计边境官这两天也不确定。看后面剧情发展吧。
人在加拿大是否可以递交工签?
可以申请。但是从种类上说,必须是境外类别的工签,申请的途径和提交的信息等等,都必须符合境外工签的要求。审核也是严格按照境外工签的要求进行,获批之后,可以在加拿大获得贴签信息,提交护照获得小签,然后去边境激活大签。
人在加拿大境内,一样可以提交工签,只不过就算是人在境内,那也是境外类别的申请。
我们会对您的电话严格保密,请保持电话畅通。
公休假日可能会顺延,请您耐心等候。