2018年清华、北大开始招生啦~外籍华人免试入学!
清华、北大是中国两所最好的高校,是无数孩子努力的目标。
 
				然而世界有时候就是不公平的。有人每天学习12小时,高考成绩660也会和清华失之交臂!
但是有人每天学习6小时,掌握2500个汉语词语就可以免试申请清华,通过率还很高。
就算没有通过清华,还有人大、多所学校可以选择。
第一类人是内地普通学生,第二类人是随父母移民加拿大的华侨学生。
事情的起因是因为去年(2017年)清华颁布国际生招生简章规定,所有具有申请资格(外籍华人学生)采取申请,审核制度(即面试)。这意味着所有持有外国护照的、符合资格的国际学生都能申请上清华。今年清华仍然延续这种招生方式,招收新的国际学生。

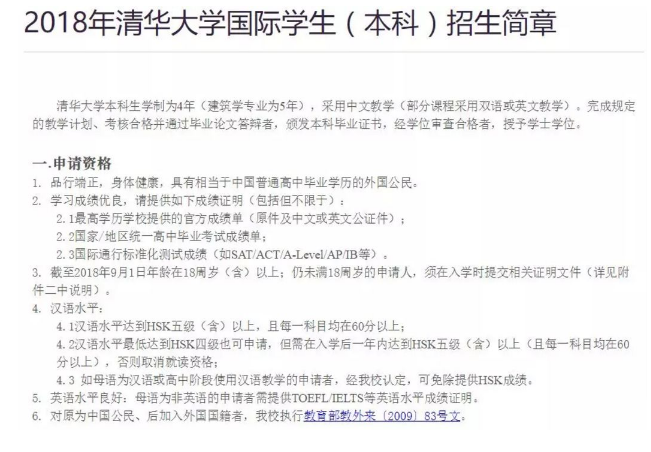
从招生简章上看,申请条件很简单:高中毕业、提供成绩单。汉语水平HSK五级即可,最低四级。国际学生只要达到国家语委的HSK汉语水平测试五级就可以申请就读清华大学。HSK五级是什么水平呢?只需要认识1800个词汇;HSK四级是什么水平呢?只认识1200个词汇即可。
而且如果母语是汉语的,可以不用提供HSK成绩。对于外籍换人学生来说,可以说占尽了优势。母语是汉语,只要提交高中成绩单即可申请。
就算很小的时候出国,汉语不流畅,只要掌握1200个常用词就能通过HSK四级开始申请。
原来是中国公民、后来加入外国国籍也可以申请,满足一个条件即可:加入外国国籍4年以上,在海外居住超过2年。

2018年清华国际生的申请有三批,最近的批次1月3日结束,结果将于3月底公布。
清华大学本科生学制为4年(建筑学专业5年)大部分是用中文授课。除中文授课的课程外,目前有近200门课程为英文或双语授课。
完成规定的教学计划,考核合格并通过毕业论文答辩,就能获得清华大学颁发的本科毕业证和学士学位。
国际生可以申请的专业有哪些?



就算没能通过清华的面试,还有多所国内著名高校供他们选择。
一年一度的华侨学生联考将于2018年3月1日举行。只需要高中学历就可以参加考试,不限制年龄。
华侨学生联考难度相当于中国孩子的中考,而且只要400分就能上国内一流高校(包括北大、清华)。
看看华侨生联考

2017年,港澳台华侨联考卷子总分750分:

一本分数线(不分文理)400分;二本分数线(不分文理)300分。
拿广东省2017年普通高考举例对比。广东省高考卷子总分750分。
一本分数线文科520;理科485

二本分数线文科418;理科360

看看这巨大的差距。。。还不说考试难度基本上是一个天一个地。
实际点说:一个文科学生跟随父母在高一之前移民国外,两年后就可以以更简单的试卷+比曾经的同学低上120分考取内地同一所一本院校。
而且他们上大学所交的学费是毫无差别的,各种待遇也都和普通高考招进去的一模一样。
有人说,到了国外什么好学校上不了,谁想又跑回中国来读书?
但是国外名校也不是那么好申请的,能不费什么力气上中国顶尖、世界一流的清华大学,何乐而不为呢?
清华大学在世界范围也是顶尖的学府。2017年清华各学科的世界排名:

有人质疑,华侨考试真的这么简单?是不是参加华侨联考招生的学校都是相对差、内地考生不愿报的学校?
现在国内共有160所一本大学+147所二本大学参与招生录取,中国各顶尖大学全部覆盖(包括北大、清华)。
部分招生院校


这不是想去哪就去哪的节奏么?
华侨联考与普通联考的区别
1、科目比高考少
联考文科不考政治、理科不考生物,学习压力减轻很多。

2、考试内容简单
华侨联考充分考虑到学生长期脱离中国教学内容的现实,考点70%来自初中,30%来自高中。因此,联考比高考简单多了。
3、录取比例极高
2017年高考有9,400,000名考生参加,而华侨联考只有5000-8000名学生参加。
两个考试的招生学校数量却几乎一样。因此联考的名额常年用不满,过基本录取线即可入学,录取比例非常之高。
4、分再低点也没事儿
就算这么低的线还是过不去也没事儿。你还可以选择预科录取(录取线再低20分),比正常本科多读一年也能毕业:
被录取就读预科的学生经过一年学习并经学校考试合格后可进入本科阶段学习。
不仅如此,其他招收国际学生的中国优秀大学(985高校等)十分容易通过,轻松入学:
"不需要高考,只要提供hsk(汉语水平考试)成绩和参加学校内部考试就行。更可怕的是其他985高校只需要hsk成绩,连入学考试都不需要。"
"去年有20多个所谓国际学生(华人)考入清华大学和北京大学基本上都是双录取,没考上的最差也能进人大。"

中科大,南大可都是985啊,录取分数线还要低上加低。。。"能上普通二本的来联考,最差是211,大多数都是985"
什么人适合回国参加华侨联考?
1、申请国外名校有难度或者觉得学费太贵的同学。
清华国际生学费

2、希望未来回国发展的同学。
国内高考中,差1分就可能比别人低很多名次,与心仪的大学失之交臂。
华侨联考的考生,只需要一张外国国籍证明,就可以低分甚至免试上北大清华。
有时候人与人的差距就是这么大。移民国外,又多了一条理由!
 
                    我们会对您的电话严格保密,请保持电话畅通。
公休假日可能会顺延,请您耐心等候。